“TOP大学来了”小编按,10月12日,教育部高等学校计算机类专业教学指导委员会人工智能专家委员会成立暨AI专业本科人才培养高峰论坛在杭州浙江宾馆举行。180余位来自全国70余所高等院校的相关专家和任课教师参加了本次论坛。

在聘任仪式上,计算机类专业教学指导委员会主任委员吴建平院士为人工智能专家委员会委员颁发了聘书。

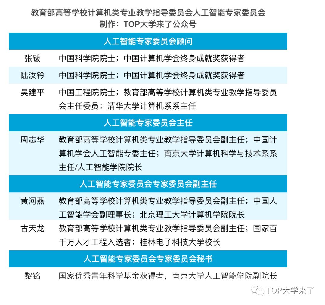
对我国人工智能领域有卓越贡献的两位中国计算机学会终身成就奖获得者张钹院士和陆汝钤院士,以及教育部高等学校计算机类专业教学指导委员会主任委员清华大学吴建平院士担任专家委员会顾问。
教育部高等学校计算机类专业教学指导委员会副主任委员、南京大学周志华教授任人工智能专家委员会主任;
教育部高等学校计算机类专业教学指导委员会副主任委员、北京理工大学黄河燕教授和桂林电子科技大学古天龙教授任专家委员会副主任。
来自清华大学、北京大学、浙江大学、复旦大学、上海交通大学、南京大学、中国科技大学、中国科学院大学等单位的29位在人工智能领域有深厚专业造诣和丰富教学经验的专家成为首批人工智能专家委员会委员;百度、阿里、腾讯、京东、滴滴、华为、字节跳动、微众银行等企业的代表成为列席专家。
在人工智能专业本科人才培养高峰论坛上,六位专家分享了他们在人工智能本科专业建设及人才培养方面的真知灼见,与会代表就人工智能专业本科人才培养的主题进行了深入探讨和交流。浙江大学计算机学院和机械工业出版社华章分社为论坛提供了支持服务。
教育部高等学校计算机类专业教学指导委员会人工智能专家委员会的正式成立,是贯彻落实教育部《高等学校人工智能创新行动计划》关于“完善人工智能领域人才培养体系”“支持高校在计算机科学与技术学科设置人工智能学科方向,推进人工智能领域一级学科建设”的重点任务的一项重要举措。该委员会将在教育部高等学校计算机类专业教学指导委员会的领导下为我国高等学校人工智能专业建设及人才培养工作提供咨询、指导、评估与服务工作。
